列车停运、景区闭园,这次风有点大
4月11日至13日,受较强冷空气影响,华北将出现历史同期罕见的持续性大风。中央气象台4月10日18时发布大风橙色预警,继续发布沙尘暴蓝色预警。中国气象局启动三级应急响应。
中央气象台预计11日至12日,将有一股较强冷空气影响中东部,带来大风、降温、沙尘、雨雪和强对流天气。其中华北北部,局地最大风力可达12到13级。
气象专家提醒,公众尽量避免在风力较大或强对流活跃时段外出。
内蒙古自治区教育厅发出紧急通知

多趟列车停运!
记者从国铁北京局获悉,受极端大风天气影响,为确保旅客列车运行安全,4月11日至12日期间,北京地区及周边部分旅客列车临时停运。4月11日呼和浩特东开G2476次、北京北开G2477次停运。
- 4月11日大同南开G2524次、北京北开G2523次停运。
- 4月11日北京北开G7845次、张家口开G7846次停运。
- 4月11日北京北开G7885次停运。4月12日张家口开G7886次停运。
- 4月11日清河开D6729次停运。
- 4月12日张家口开D6722次停运。
- 4月11日清河开G7837次、崇礼开G7838次停运。
- 4月11日北京北开D6709次、延庆开D6710次停运。
多家景区将临时闭园
为应对大风天气,4月10日,多家景区发布公告称将临时闭园——据石家庄市鹿泉区抱犊寨风景区微信公众号,抱犊寨景区宣布从4月10日17点30分至13日8点临时闭园。
- 据沕沕水生态风景区微信公众号,沕沕水景区将于2025年4月11日至4月12日临时闭园,暂定于4月13日恢复开放。
- 据龙泉古镇戏剧幻城微信公众号,该景区将于4月11日临时闭园。
- 北京世界公园发布公告称,为保障广大游客人身安全,北京世界公园于4月11日(周五)17点至4月12日(周六)22点临时闭园,由此给游客带来的不便敬请谅解。
- 据北京市白塔寺管理处发布的公告,为保障广大观众人身安全,北京市白塔寺管理处于4月12日(周六)临时闭馆一天。
- 北京金水湖景区发布公告称,自2025年4月11日至4月13日临时闭园,恢复开放时间将根据天气情况及上级部门通知另行公告。已预约或购买11日至13日景区门票的游客,可通过原购票渠道申请全额退票。如需帮助,游客可拨打服务热线60336360(8:30-17:00)。
- 北京温榆河阿尔法探险营地公告称,将于2025年4月12日至13日(本周六及周日)期间,采取临时闭园措施。
- 韩建翠溪谷儿童世界发布公告称,接到北京市房山区青龙湖镇政府通知,介于此次大风极端性强、持续时间长,影响范围广,因此,韩建翠溪谷儿童世界、韩建翠溪谷酒店、韩建翠溪谷森林定于4月12日暂停营业。
- 北京西山国家森林公园发布公告称,为保证游客人身安全,公园于4月12日(本周六)闭园,请避免在预警期间进行登山等户外活动。远离大树、广告牌、临时搭建物、水边等地带;严禁室外用火。已提前预约购票的游客可拨打62720251咨询退票事宜。千灵山公园发布公告称,将于4月11日17时至4月12日18时临时闭园,由此给您带来的不便,敬请谅解。
这场大风威力有多大? 一图了解风力等级划分
这场大风威力有多大?
- 阵风7级以上就会对生产生活产生较大负面影响;
- 当阵风达到9级时,户外行走非常困难;
- 13级阵风可以吹断直径达30厘米左右的树木。
对于风力等级划分,不清楚的小伙伴可以对照↓↓↓

来源:内蒙古晨报晨网综合
以上内容转自:https://mp.weixin.qq.com/s/z4YqqzXE0nqw2Ezri9bRRw
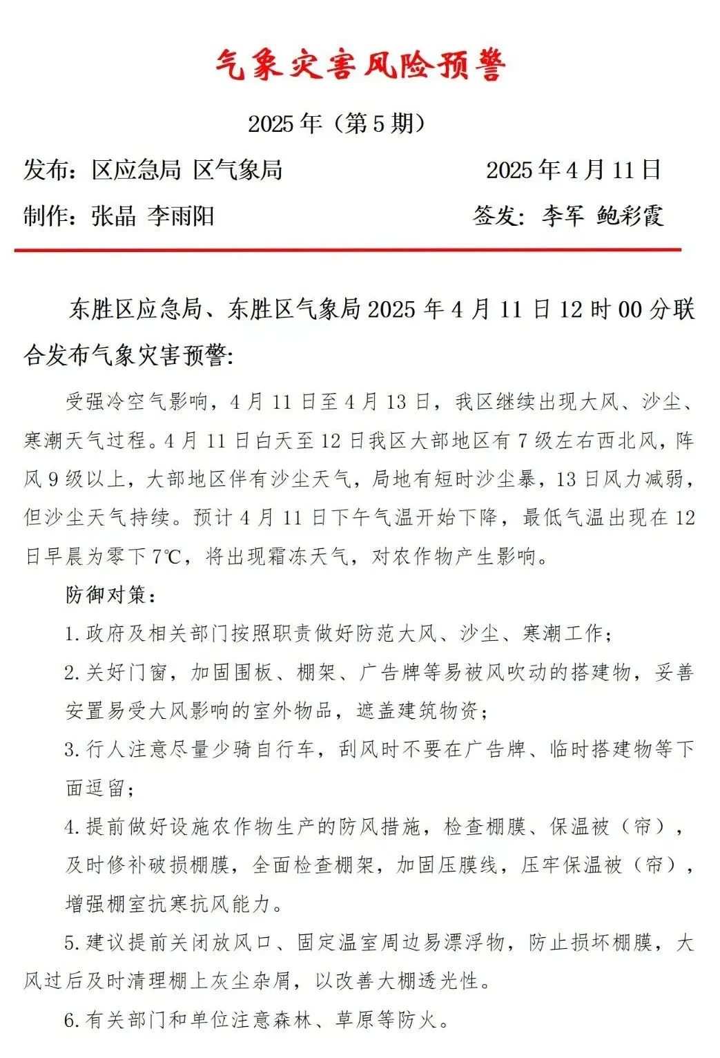
东胜区应急局东胜区气象局4月11日12时联合发布气象灾害预警

本文由[ Dazeng ]发布在[ 曾先生分享博客 ],转载请注明出处。